Cytalys SPlus 光谱流式分析仪

Cytalys SPlus 光谱流式分析仪产品介绍
Cytalys 流式细胞仪与 Cytalys S Plus 光谱流式分析仪互联互通,实现传统流式细胞术与光谱流式细胞术的自由切换。Cytalys S Plus 光谱流式分析仪是 Cytalys 流式平台的延伸,是一种智能化的光谱检测解决方案。通过轻松连接至 Cytalys 流式细胞仪,助您快速实现检测方法的灵活组合与切换,在一台仪器上尽享多元化检测优势。

Cytalys S Plus 光谱流式分析仪最高配备 4 激光 63 个检测通道,助您大幅提升流式细胞仪的检测能力。配合传统流式细胞仪,共同打造先进的流式细胞术解决方案,让您在面对复杂实验时也能游刃有余,轻松应对。设备独具匠心地融合了两种光谱解析算法,并配备了多达10 个自发荧光 检测通道。这一设计不仅增强了实验的灵活性,让您能够根据实验需求进行自由组合与调整;同时,通过解析准确度检查与关键功能的精准控制,确保光谱流式细胞术实验能够取得准确、可靠的结果。
产品特点:


Cytalys S Plus 独特地配备了 2 种不同的算法;
LSM 算法是目前光谱最常见使用的算法;混合泊松算法,在 spreading 方面有更好的结果呈现,从而有更好的准确性。

降维分析快速发现样本间差异:
当涉及到光谱数据分析时,传统的数据分析的标准方法将不再适用:更多的颜色意味着需要创建太多的 2D 图,并且可以识别太多的群体,在比较样品时候非常复杂。降维分析有助于将 X 个维度放在一个图中,以便最终为每个要比较的样本绘制一个图。这使得发现样本(或样本组)之间的差异更加简单。

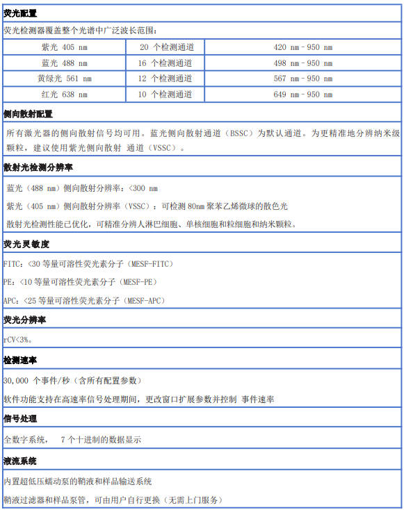
技术参数:

-
Sonics VCX500/VCX750超声波细胞破碎仪
Sonics VCX 500 / VCX 750:适用于中小批量应用的超声波处理器 500 和 750 瓦超声波处理器可安全处理各种有机和无机材料,从 250 微升到 1 升*。典型应用包括纳米技术(生产纳米颗粒材料和石墨烯分散体)、细……
-
Sonics VCX 1500HV:用于大批量和工业应用的超声波处理器
Sonics VCX 1500HV:用于大批量和工业应用的超声波处理器 1500瓦超声波处理器和大容量连续流通池,典型吞吐量为 100 升/小时 - 变量是粘度和所需的加工程度。主要设计用于工业混合,包括纳米材料的大规模加……
-
Sonics VCX130PB超声波细胞破碎仪
Sonics VCX130PB:用于小体积应用的超声波处理器 130瓦超声波处理器,配备拇指驱动脉冲发生器,可安全处理各种有机和无机材料,从 150 微升到 150 毫升。典型应用包括生物技术和制药加工,包括混合、分散和样品制……
-
美国Ultran Group FUS transducer
Ultran Laboratories 成立于 1977 年,我们的目标从一开始就是将超声技术用于实际用途。 创新是我们日常工作的核心,在将核心开发应用于客户应用的同时,不断突破产品性能。 美国Ultran Group发明了一种能够通过……
-
SONICS VCX130 用于小体积应用的超声波处理器
Sonics VCX130:用于小体积应用的超声波处理器 带定时器和脉冲器的 130 瓦超声波处理器可安全处理各种有机和无机材料,从 150 微升到 150 毫升。典型应用包括生物技术和制药加工,包括混合、分散和样品制备……
-
联系方式
艾泽科生物技术(北京)有限公司建立了以纽约为基地辐射全中国的营销网络,实现了在线的ERP管理。公司主要从事制药设备,生化仪器,分析仪器,试验设备等产品的推广应用工程与技术的引进和开发。我们积极与科研院校……
-
Sonics VC505超声波细胞破碎仪
Sonics VC505:适用于中小批量应用的超声波处理器 500瓦超声波处理器可安全处理各种有机和无机材料,从 250 微升到 1 升*。典型应用包括纳米技术(生产纳米颗粒材料和石墨烯分散体)、细胞裂解、样品制备、均质化、C……
-
美国Ultran Group FUS transducer
Ultran Laboratories 成立于 1977 年,我们的目标从一开始就是将超声技术用于实际用途。 创新是我们日常工作的核心,在将核心开发应用于客户应用的同时,不断突破产品性能。 美国Ultran Group发明了一种能够通过……
-
Sonics VCX 2500:用于大批量和工业应用的超声波处理器
Sonics VCX 2500:用于大批量和工业应用的超声波处理器 带风冷转换器的2500 瓦超声波处理器。能够批量处理多达 50 升*。典型应用包括工业混合(包括纳米材料的大规模加工)和工业加工(包括乳化、脱气和大规模……
